点击次数:2963发布时间:2017-11-07
环保税开征已经进入倒计时!
2018年1月1日开征!
注意啦!
从2018年1月1日起,《中华人民共和国环境保护税法》(以下简称《环保税法》)就要开始实施了。这意味着,再过2个月,运行38年的排污费制度将成为历史。
根据中央财经大学估计,环保税开征后,预计每年环保税征收规模可达500亿元。

同时,《环保税法》还明确指出:直接向环境排放气、水、固体和噪声这四种应税污染物的企业事业单位和其他生产经营者,需要缴纳环保税,而这个范畴包括了大部分制造业和部分污染较严重的加工业,涉及500多万户各类企业。
也就是说,如果你的工厂涉及到:火电、钢铁、水泥、电解铝、煤炭、冶金、建材、酿造、纺织、制革、发酵、电镀、印染、造纸、食品加工、化工、制药等污染行业。铅原材料厂、钢铁厂、冶炼厂、化工厂等排污严重的企业以及烤漆厂、轮胎厂、车架厂、电池厂、塑件厂等配套企业都将面临税收负担。
不过与排污费不同的是,此次环保税增设了减税项:纳税人排放应税大气污染物或者水污染物的浓度值低于规定标准30%的,减按75%征收环境保护税。同时排污费中的减排奖励政策得到保留:纳税人排放应税大气污染物或者水污染物的浓度值低于规定标准50%的,减半征收环境保护税。
环保税主要征收范围为:大气污染物、水污染物、固体废物和噪声这四种。
以现行排污费收费标准为基础,设置环境保护税的税额标准。如:
大气污染物税额为每污染当量1.2-12元;
水污染物税额为每污染当量1.4-14元;
固体废物按不同种类,税额为每吨5-1000元;
噪声按超标分贝数,税额为每月350-11200元。
下图为《环保税法》所附《环保税税目税额表》

以年产值5000万元为基准的中型企业为例:
每年度需缴纳大气污染物税额,累计约6-12万元;
需缴纳水污染物税额,累计约8-15万元;
需缴纳锯末,粉尘,化工垃圾,等固体废物税额,累计约15-30万元;
而需缴纳噪声税额,累计约为每月5000-2万元。
综上所述,一家中型生产企业的年度环保税额,应该在30-70万元。
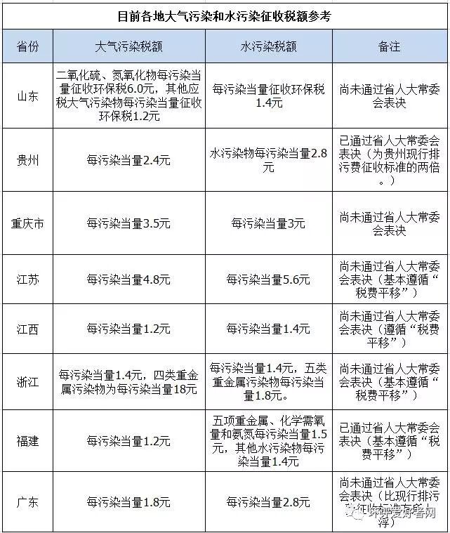
本次环保税法列出了环保税征税目的及税额,强调了大气和水污染物的税额由省级政府确定,报经省级人大常委会决定。简单来说,环保税税额省级政府说了算。由于各省原排污费适用不同的标准、有高有低,不少省份将原排污费标准“平移”为环保税税额,部分省份则提高了标准。
同时,本次环保税法列出了环保税征税目的及税额,强调了大气和水污染物的税额由省级政府确定,报经省级人大常委会决定。具体参考如下:
福建:大气污染物每污染当量1.2元;水污染物中,五项重金属、化学需氧量和氨氮每污染当量1.5元,其他水污染物每污染当量1.4元。基本遵循“税费平移”。(已通过省人大表决)
贵州:大气污染物每污染当量2.4元;水污染物每污染当量2.8元。为贵州现行排污费征收标准的两倍。(已通过省人大表决)
浙江:大气污染物每污染当量1.4元,四类重金属污染物为每污染当量18元;水污染物每污染当量1.4元,五类重金属污染物每污染当量1.8元。基本遵循“税费平移”。(尚未通过省人大表决)
江苏:大气污染物和水污染物中的主要污染物征收标准分别是每污染当量4.8元和5.6元。基本遵循“税费平移”。(尚未通过省人大表决)
江西:大气污染物每污染当量1.2元;应税水污染物每污染当量1.4元。遵循“税费平移”,且为最低税收标准。(尚未通过省人大表决)
广东:大气污染物每污染当量1.8元;水污染物每污染当量2.8元。相比现行排污费征收标准有所上浮。(尚未通过省人大表决)